(见图1)依据国家发改委等2022年年初《“十四五”公共服务规划》,“从服务供给的权责分类来看,公共服务包括基本公共服务、普惠性非基本公共服务两大类”,“一些完全由市场供给、居民付费享有的生活服务,可以作为公共服务体系的有益补充”。
“保障全体人民生存和发展基本需要、与经济社会发展水平相适应的公共服务”。
基本公共服务,“由政府承担保障供给数量和质量的主要责任”,“突出政府在基本公共服务保障中的主体地位,合理增加公共消费”。普惠性非基本公共服务,“政府通过支持公益性社会机构或市场主体”、“实现大多数公民以可承受价格付费享有”。生活服务则“完全由市场供给”。
基本公共服务,覆盖了“贯穿一生”的9大领域,“幼有所育、学有所教、劳有所得、病有所医、老有所养、住有所居、弱有所扶、优军服务有保障、文体服务有保障”。普惠性非基本公共服务更进一步,“幼有善育、学有优教、劳有厚得、病有良医、老有颐养、住有宜居、弱有众扶”。生活服务则包括了“多样化、个性化、高品质的健康、养老、托育、文化、旅游、广电、体育、家政等服务需求”。
:“推进基本公共服务均等化”。普惠性公共服务则在于“提质扩容”;生活服务强调“高品质多样化升级”。
基本公共服务包括:义务教育、进城务工人员随迁子女在公办学校就读或者享受政府购买学位等;②普惠性基本公共服务包括:引导社会力量举办托育服务机构、全面普及三年学前教育、加强县域普通高中建设等。
基本公共服务包括:企业职工基本养老保险全国统筹、扩大医护人员规模、推进基本医疗保险省级统筹等;普惠性基本公共服务包括:支持省级区域医疗中心建设、推动县级医院提标扩能等;生活服务包括:丰富健康旅游产品、丰富商业健康保险产品等。
基本公共服务包括:提高护理型床位占比、适时调整城乡居民基础养老金标准等;普惠性基本公共服务包括:推动形成“15分钟”养老服务圈等;生活服务包括:促进养老服务与文化、旅游、体育、家政、健康等行业融合发展等。
基本公共服务包括:做好城镇住房和收入困难家庭公租房保障等;普惠性基本公共服务包括:人口净流入的大城市大力发展保障性租赁住房、全面推进城镇老旧小区改造、鼓励灵活就业人员参加住房公积金制度、优化住房公积金使用政策等。

。,(依据2012年7月,国新办就《国家基本公共服务体系“十二五”规划》有关情况举行发布会)。,国务院印发《“十三五”推进基本公共服务均等化规划》,此次五年规划设置了8大领域、20个指标到2020年的具体目标。国家发改委等经国务院批复同意,印发《“十四五”公共服务规划》。据国家发改委就《“十四五”公共服务规划》答记者问,该文件是作为“‘十四五’时期乃至更长一段时期促进公共服务发展的综合性、基础性、指导性文件”。此次规划的变化包括:“首次将覆盖面更广、服务内容更丰富、需求层次更高的非基本公共服务和能够与公共服务密切配合、有序衔接的高品质多样化生活服务同步纳入《规划》”;进一步将20余个具体目标,区分为预期性指标、约束性指标(章节三将对20余个指标进一步拆分)。

。《国家基本公共服务体系“十二五”规划》提出目标,“十二五”时期“推进基本公共服务均等化取得明显进展”,到2020年“争取基本实现基本公共服务均等化”。《“十三五”推进基本公共服务均等化规划》直接将“均等化”纳入文件名,重点突出。《“十四五”公共服务规划》,进一步提出到2025年“基本公共服务均等化水平明显提高”的目标。
在第三章“推进基本公共服务均等化”中,重点做出三方面部署,部分内容在今年二十届三中全会中有进一步部署(见图3)。
。“适时对国家基本公共服务标准进行动态调整”。国家基本公共服务标准是“国家向全民提供基本公共服务的底线范围”。据国家发改委就《国家基本公共服务标准(2023年版)》答记者问,地方“对有国家统一标准的基本公共服务项目,应按照不低于国家标准执行”。我国于2021年首次出台《国家基本公共服务标准》,并于2023年做了首次修订,提高了部分服务的标准。本文第三章节,将对基本公共服务标准制度及其调整情况,做进一步详细分析。
。涉及义务教育、就业社保、医疗卫生、养老服务、住房保障、文化体育、社会服务等7个领域。今年7月,二十届三中全会《决定》就增加义务教育供给、就业地参加社保、医保省级统筹、调整城乡居民基础养老金标准等,作了进一步部署和要求。
重点之一是“稳步实现基本公共服务由常住地供给”,二十届三中全会进一步表述为“推行由常住地登记户口提供基本公共服务制度”。

地方政府是基本公共服务的重要提供方,因此基本公共服务均等化在一定程度上反映的地区之间的差异。因此,这部分我们主要关注城市之间,基本公共服务均等化水平的变化情况。
以288个地级以上城市为样本;依据《“十四五”公共服务规划》指标及相关论文研究,构建城市基本公共服务的综合评价指标体系(见图4)。
《中国城市统计年鉴》统计了297个地级以上城市情况,考虑到时序数据的可得性和完整性,最后保留288个城市。
《“十四五”公共服务规划》中,到2025年指标体系共涵盖8大领域;考虑到地级市层面的数据可得性,结合已有研究(如黄丽璇,中国外资,《我国城市基本公共服务水平有何区域差异?》),最终选取教育、医疗、社保、文化四大领域(一级指标),共11个细分指标(二级指标)。
在研究基本公共服务均等化时,各分项指标的权重经常使用熵值法确定(如伏润民等,经济研究,《我国地区间公共事业发展成本差异评价研究》)。我们采用熵值法对11个指标权重进行客观赋权,再对无量纲化处理后的指标做加权,得到基本公共服务的综合得分。
考虑到数据完备性,选取2015年-2022年为观察区间。

2017年至2022年,288城市基本公共服务综合得分持续上行,表明我国基本公共服务在不断发展过程中。但在此期间,教育得分出现下降,主要是每万名小学生拥有小学校数量、每万名中学生拥有中学校数量这两个二级指标下降。


。
,,2015年数量占比为44%(128个),2022年降至40%(115个)。
综合得分均值呈现:东北34城市>东部87城市>288个城市整体>西部87城>中部80城市;东部87个城市中,2022年高于均值水平、低于均值水平的城市各占一半。

进一步观察综合得分前10%的“尖子生”(约30个城市):
。2022年,前30城市中,有20个城市属于东部地区;除此之外,东北为8个、西部为2个、中部为0个。前30城市中,有13城为超大特大城市,其中北京、深圳、上海三个特大城市位居前三。
,从2015年的16个增至2022年的20个,增量主要来自浙江、广东;,合计从2015年的12个降至2022年的8个,山西、湖北、内蒙古、吉林有所减少。

计算288个城市基本公共服务综合得分的变异系数,以反映地区间的均衡程度,变异系数越小,对应均衡程度较高。
2019年变异系数下降-0.0022,2020-2022年年均下降0.044,2022年变异系数数值已低于2015年水平;此前2015-2018年变异系数整体呈现上行趋势(4年间变异系数上升0.036),即不均衡程度有所上升。

,即东部虽整体发展水平较高,但内部分化明显,与章节二结论符合。
2015-2019年,23个省份中,17省省内城市基本公共服务综合得分的变异系数上升;2019-2022年,23个省份中,21省省内城市基本公共服务综合得分的变异系数下降。
2015-2022年,教育、文化、社保、医疗的均衡程度,均有不同程度提升;,2022年,社保、文化两大领域,变异系数相对较高。


。我国先后在2021年、2023年出台了两版《国家基本公共服务标准》,对地方政府的基本公共服务水平形成一定的约束性。据国家发改委就《国家基本公共服务标准(2023年版)》(下称《国家标准2023》)答记者问,“国家基本公共服务标准界定了政府民生兜底保障的范围和程度,是政府向人民群众做出的、必须予以兑现的‘硬承诺’,是各级政府必须履行的‘责任状’”,并要求“各地要对照《国家标准2023》,结合本地实际,抓紧调整本地区基本公共服务实施标准,确保不低于国家标准”。
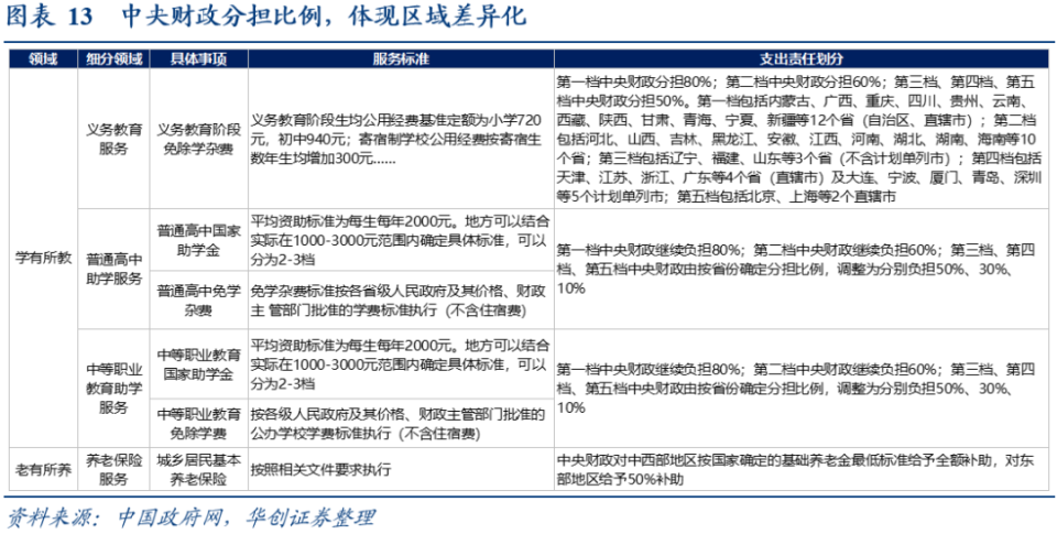
《国家标准2023》包含了章节一中提到的9大领域,并将其进一步细分为22个细分模块、81个具体事项,每个事项均明确了服务对象、内容、标准、支出责任划分等等。如在学有所教-普通高中助学服务-普通高中国家助学金中,明确对家庭困难的普通高中生,“平均资助标准为每生每年2000元”。如在学有所教-义务教育服务-义务教育阶段免除学杂费中,“义务教育阶段生均公用经费基准定额为小学720元,初中940元”。
。我们从两个角度来看:
(如上述的普高助学金和义务教育生均公用经费);只有1/4是按(国家标准和)地方实际情况执行,如失业保险、公租房保障。。据国家发改委就《国家标准2023》答记者问,各地“对于超出国家标准的新增服务项目、提高服务标准、扩大服务对象以及增加服务内容等事项,要切实加强财政承受能力评估,履行相关审批程序”、“要在本地区实施标准印发后1个月之内,将超出《国家标准2023》规定的服务项目、服务标准、服务对象和服务内容等事项,向国家发展改革委、财政部及相关行业主管部门报备,说明超标事项的必要性、合理性和可行性”。
《国家标准2023》规定的81个事项中,近半数(37项,见图14红色)为“中央财政和地方财政共同承担支出责任”。部分事项中,文件明确中央财政对欠发达地区承担更高支出比例。以教育为例,《国家标准2023》的支出责任划分,是参考《教育领域中央与地方财政事权和支出责任划分改革方案》。该方案实行分档补助,内蒙古、广西等12个西部省份为第一档,中央财政承担80%;其他24个省、直辖市和计划单列市又分为二至五档,中央财政承担比例相对较低。

《国家标准2023》在2021年基础上,进一步提高了“义务教育阶段免除学杂费”“农村义务教育学生营养膳食补助”的补助水平。②,持续提高城乡居民医疗保险财政补助和缴费标准,2024年,实现自2016年以来个人缴费新增标准首次低于财政补助标准。2014年以来,6次提高城乡居民基本养老保险基础养老金。其中2024年城乡居民基础养老金月最低标准提高20元,增长了19.4%。
10月12日,财政部长蓝佛安在发布会上提到,2025年“将提高普通高中国家助学金资助标准,提高中等职业学校国家助学金资助标准并扩大资助范围”。
去年下半年以来,地方已在推进生育保险的“提标+扩围”,如提高生育保险待遇,将灵活就业人员、领取失业金期间的人员纳入生育保险参保范围等;今年10月,国办印发《关于加快完善生育支持政策体系推动建设生育友好型社会的若干措施》,提出“指导有条件的地方”推进相关工作。提出要“逐步提高城乡居民基本养老保险基础养老金”。

。2021年,《“十四五”公共服务规划》对8大领域(未包含优军保障服务)、22项指标,设置了到2025年目标。
今明两年仍将维持较高增速的,涉及托育、养老两大领域。按照设定目标和2023年实际情况,今明两年:①每千人口拥有 3 岁以下婴幼儿托位数,年均增速预期为15.4%,“十四五”前三年年均23.4%;②养老服务床位总量,年均增速预期为10%,“十四五”前三年进度偏慢。部分“新”设置的、且可能仍未达标的,如养老领域的新建城区、居住(小)区配套建设养老服务设施达标率。“新”设置的、且标准有提升的,如文体领域的每百户居民拥有社区综合服务设施面积。
地方以国家规划为重要参考,制定地方的发展目标。部分发展水平相对较低的中西部省份,在制定规划时向全国整体目标靠拢,其提升幅度更大,因此在部分领域和发达地区的差距在逐步缩小。
以教育、医疗、养老、托育的部分指标为例,地区间2025年规划目标的变异系数,整体来看小于2020年实际数据的变异系数。原因在于,中西部省份2020年数据较低,参考国家规划目标后,“十四五”期间规划提升幅度更大。以每千人口拥有 3 岁以下婴幼儿托位数这一指标为例:2020年,东部6省平均约1.5个,中西部省15平均为1.05个;“十四五”期间,东部6省预期年均复合增速为29%,中西部15省则达到37%。
如每千人婴幼儿托位、每千人注册护士数、每千人执业(助理)医师数等等。


地区间基本公共服务的均等化,离不开人均财力的进一步“均等化”。我国地方经济、财政实力存在差异,因此需要人均财力的“均等化”,还需要中央转移支付做横向调剂。
目前中央转移支付分为三类:一般性转移支付、共同财政事权转移支付和专项转移支付。
,“主要用于履行教育、医疗、养老、就业等基本民生领域的中央财政支出责任”(依据财政部官网介绍,下同),暂列入一般性转移支付中,2023年执行数为3.67万亿。其中和基本民生直接相关的体量在2.8万亿左右,体量较大的细项包括:基本养老金转移支付(1万亿)、城乡居民基本医疗保险补助(3.8千亿)、城乡义务教育补助经费(1.9千亿)等。
“主要用于均衡地区间财力配置,保障地方政府日常运转和推动区域协调发展”,2023年执行数为8.5万亿,除去共同财政事权转移支付外为4.8万亿,其中近一半是均衡性转移支付(“为缩小地区间财力差距、逐步实现基本服务均等化”设立)。
,体量相对较小,2023年执行数在8千亿左右。

(包括共同财政事权转移支付):2023年,西部地区以27%的人口份额,获得43%的转移支付份额;与之对应的是东部地区,以40%的人口份额,获得19%的转移支付份额。


:参考刘勇政《完善政府间转移支付制度》:计算地区人均财政收入和人均财政支出变异系数,用其差额部分反映转移支付的均等化效果(转移支付均等化系数)。2000年以来,在中央转移支付的调剂下,地区间人均财政支出变异系数,要始终小于人均财政收入变异系数。

点击此处了解InvestingPro科技巨头AI选股策略,AI智能选股助你飞